Instance Verification Kit (IVK)
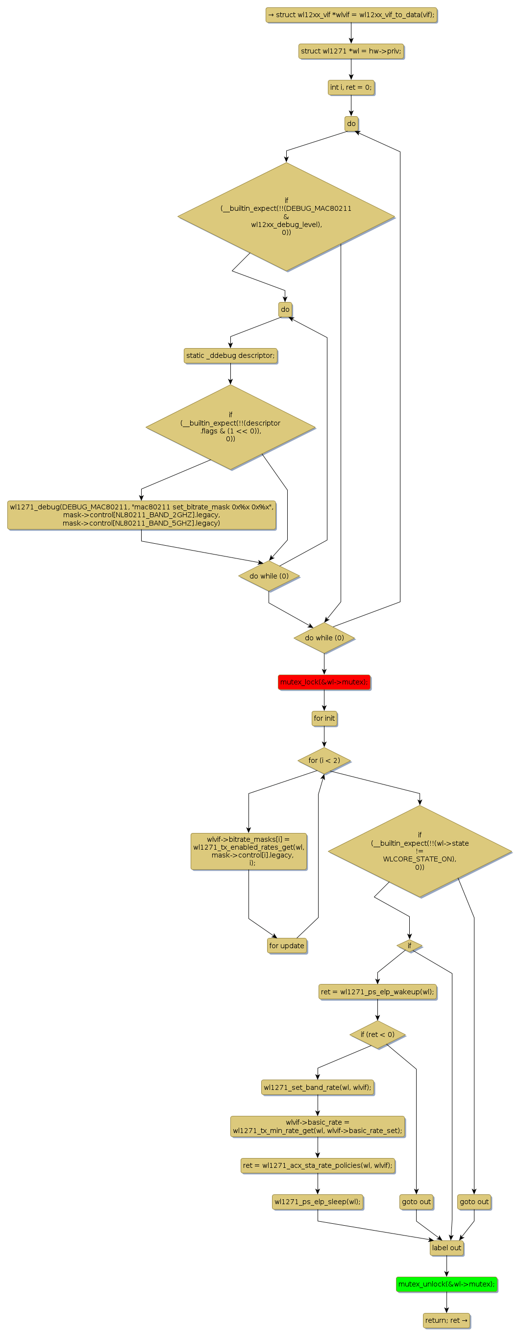
mutex lock @ [128294+23+/linux-3.19-rc1/drivers/net/wireless/ti/wlcore/main.c]
Instance Signature: mutex
|
The Matching Pair Graph:
|
|
Function Name
|
Control Flow Graph (CFG)
|
Events Flow Graph (EFG)
|
Source Correspondence
|
|
wl12xx_set_bitrate_mask
|
|
|
[127900+23+/linux-3.19-rc1/drivers/net/wireless/ti/wlcore/main.c]
|